Concept

Big Picture

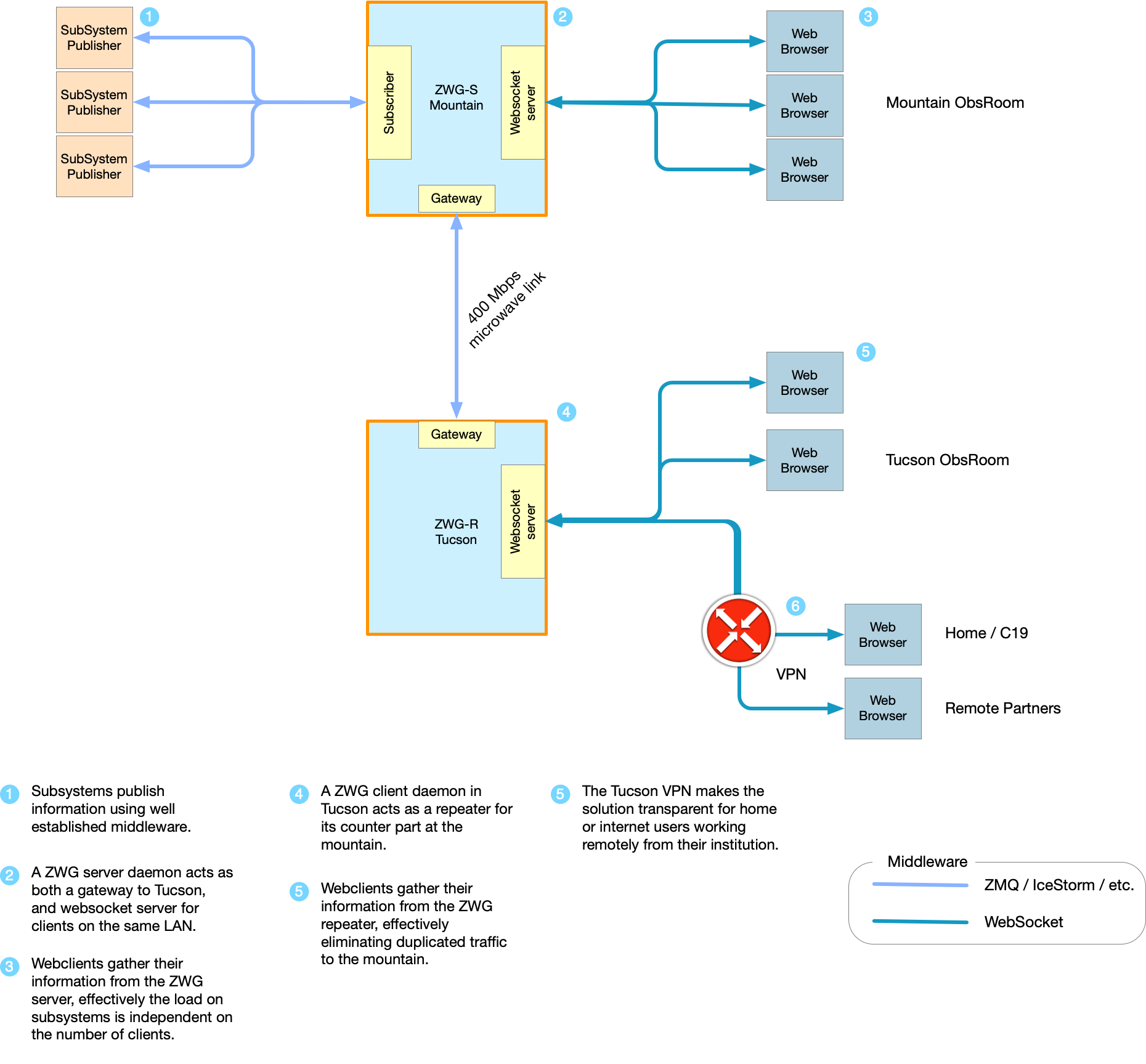
../_images/DMS-distributed-Tucson-Mountain.png

Data

General concepts about DMS data.

Analysis

General concepts about DMS analyis.

Portal

General concepts about DMS portal.

API

General concepts about DMS API.